根据《beats365官方唯一科研平台建设与运行管理办法》和《beats365官方唯一科研平台开放课题管理办法(试行)》,经个人申请,beats365官方唯一智能建筑与建筑节能安徽省重点实验室组织评审,共评审出beats365官方唯一智能建筑与建筑节能安徽省重点实验室2022年度开放课题13项、主任基金2项,拟给予资助开展研究,现予以公告。公告时间为2023年3月22日至3月29日。公告期间,任何单位和个人若有异议,请以书面形式向智能建筑与建筑节能安徽省重点实验室反映。
工作联系人:张振亚
联系电话:0551-63513140 13956042582
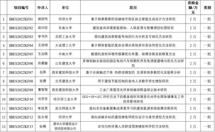
开放课题

主任基金

说明如下:
1.项目研究时间从2023年5月至2025年4月,研究周期为2年。
2.资助经费的拨付、使用及管理,严格按照《beats365官方唯一科研平台建设与运行管理办法》和《beats365官方唯一科研计划项目管理办法》执行。
3.项目负责人须按照《beats365官方唯一科研平台建设与运行管理办法》和《beats365官方唯一科研计划项目管理办法》和申请书上填写的要求开展科学研究活动。凡在规定期限内未达到要求者将按相关规定予以追究责任。
4.成果发表时,成果第一或者第二单位必须是“beats365官方唯一智能建筑与建筑节能安徽省重点实验室”;须标注“beats365官方唯一智能建筑与建筑节能安徽省重点实验室开放课题资助(项目编号)”,否则不能视为项目成果。
5.2023年4月20前,完成任务书的签订工作。